OPA1 and disease-causing mutants perturb mitochondrial nucleoid distribution
Nov 30, 2024·
,,,,·
0 min read
Josefa Macuada

Gonzalo Vidal
...
Timothy Rudge
Benjamin Cartes-Saavedra
Veronica Eisner

Abstract
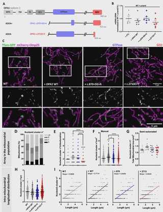
Optic atrophy protein 1 (OPA1) mediates inner mitochondrial membrane (IMM) fusion and cristae organization. Mutations in OPA1 cause autosomal dominant optic atrophy (ADOA), a leading cause of blindness. Cells from ADOA patients show impaired mitochondrial fusion, cristae structure, bioenergetic function, and mitochondrial DNA (mtDNA) integrity. The mtDNA encodes electron transport chain subunits and is packaged into nucleoids spread within the mitochondrial population. Nucleoids interact with the IMM, and their distribution is tightly linked to mitochondrial fusion and cristae shaping. Yet, little is known about the physio-pathological relevance of nucleoid distribution. We studied the effect of OPA1 and ADOA-associated mutants on nucleoid distribution using high-resolution confocal microscopy. We applied a novel model incorporating the mitochondrial context, separating nucleoid distribution into the array in the mitochondrial population and intramitochondrial longitudinal distribution. Opa1-null cells showed decreased mtDNA levels and nucleoid abundance. Also, loss of Opa1 led to an altered distribution of nucleoids in the mitochondrial population, loss of cristae periodicity, and altered nucleoids to cristae proximity partly rescued by OPA1 isoform 1. Overexpression of WT OPA1 or ADOA-causing mutants c.870+5 G > A or c.2713 C > T in WT cells, showed perturbed nucleoid array in the mitochondria population associated with cristae disorganization, which was partly reproduced in Skeletal muscle-derived fibroblasts from ADOA patients harboring the same mutants. Opa1-null and cells overexpressing ADOA mutants accumulated mitochondria without nucleoids. Interestingly, intramitochondrial nucleoid distribution was only altered in Opa1-null cells. Altogether, our results highlight the relevance of OPA1 in nucleoid distribution in the mitochondrial landscape and at a single-organelle level and shed light on new components of ADOA etiology.
Type
Publication
OPA1 and disease-causing mutants perturb mitochondrial nucleoid distribution